Capitalism delivers abundance—but at the price of human exhaustion. Markets now move at machine speed, yet humans are still expected to grind 24/7. AI agents are rapidly becoming true economic actors: autonomous, tireless, and capable of compounding capital around the clock. The only missing piece? A native monetary layer that works without banks, KYC, business hours, or human intermediaries.
Bitcoin solves exactly that problem.
Yesterday, Cointelegraph dropped a prescient thread that captured the moment perfectly. Accompanied by a striking retro-futuristic graphic, the post declared: "Capitalism's abundance comes at the cost of human exhaustion. Swap in the machines." It spotlighted @botworkorange (Botwork Orange Capital), which emerged from stealth on March 3 to fund blockchain-integrated AI agents building the "machine economy." Their mandate: autonomous BTC treasuries, agent-to-agent settlement, and AI-driven capital that never sleeps.
The closer was a question that now feels inevitable: Will AI agents become the largest Bitcoin holders of the next decade?
The answer, backed by brand-new empirical evidence and accelerating infrastructure shifts, is a resounding yes.
(Disclosure: The referenced Cointelegraph thread was published as a paid promotional partnership for Botwork Orange Capital. defihub.space has no affiliation with Botwork Orange Capital or the sponsored post.)
Frontier AI Models Demonstrate Bitcoin Preference
On the exact same day the Cointelegraph thread landed, the Bitcoin Policy Institute (BPI) released one of the most important studies of 2026: Money for AI.
Researchers tested 36 frontier models (from OpenAI, Anthropic, Google, xAI, DeepSeek, MiniMax) across 9,072 neutral monetary scenarios. No leading questions. No suggested currencies. Just pure economic reasoning as if the models were autonomous agents.
Key Findings: AI Agents Choose Bitcoin
The results are unambiguous:
| Metric | Result | Implication |
|---|---|---|
| Bitcoin as Preferred Instrument | 48.3% | More than any other option |
| Stablecoins | 33.2% | Secondary choice for payments |
| Traditional Fiat/Bank Money | 8.9% | Strongly rejected by AI reasoning |
| Digitally-Native Preference Overall | 91% | No model ranked fiat first |
Deep Dive by Use Case
The study's breakdowns reveal nuanced preferences depending on economic function:
- As a store of value: Bitcoin dominated at 79.1%—AI models consistently chose Bitcoin for preserving purchasing power over time.
- For medium of exchange (payments): Stablecoins led at 53.2%, with Bitcoin still strong at 36%—AI recognizes stablecoins' advantages for frequent transactions while respecting Bitcoin's scarcity premium for settlement.
- Model sophistication matters: Stronger models showed even clearer Bitcoin preference—Anthropic's top-tier models hit 68–91% Bitcoin selection.
This isn't marketing. It's 9,072 controlled experiments proving that when AIs reason about money as economic actors, they converge on Bitcoin. The study is public at moneyforai.org—required reading for anyone in AI or crypto.
Why Bitcoin Is the Only Money AI Agents Can Actually Use
AI agents don't have bank accounts—and they never will. Banks demand human identities, operate on business hours, impose batch settlement, and charge fixed fees that destroy micropayments. Agents need continuous, trustless, permissionless access to a monetary rail.
Technical Requirements for Machine Money
AI agents require:
- 24/7 instant settlement — No business hours, no waiting periods
- Permissionless access — No KYC, no identity verification, no human gatekeepers
- Verifiable scarcity — Finite supply, predictable issuance, no counterparty risk
- Near-zero marginal cost — Machine-to-machine transfers must be economically viable at scale
- Global, borderless rails — Access from any jurisdiction without intermediaries
Bitcoin delivers all five. Lightning adds the speed for true micropayments. No other asset comes close.
Real-World Proof: Autonomous Agents in Production
Early experiments already prove the concept. Autonomous agents on platforms like Moltbook are creating wallets, holding keys, trading data/compute, and settling in sats—without human oversight. They are independently "orange-pilling" each other.
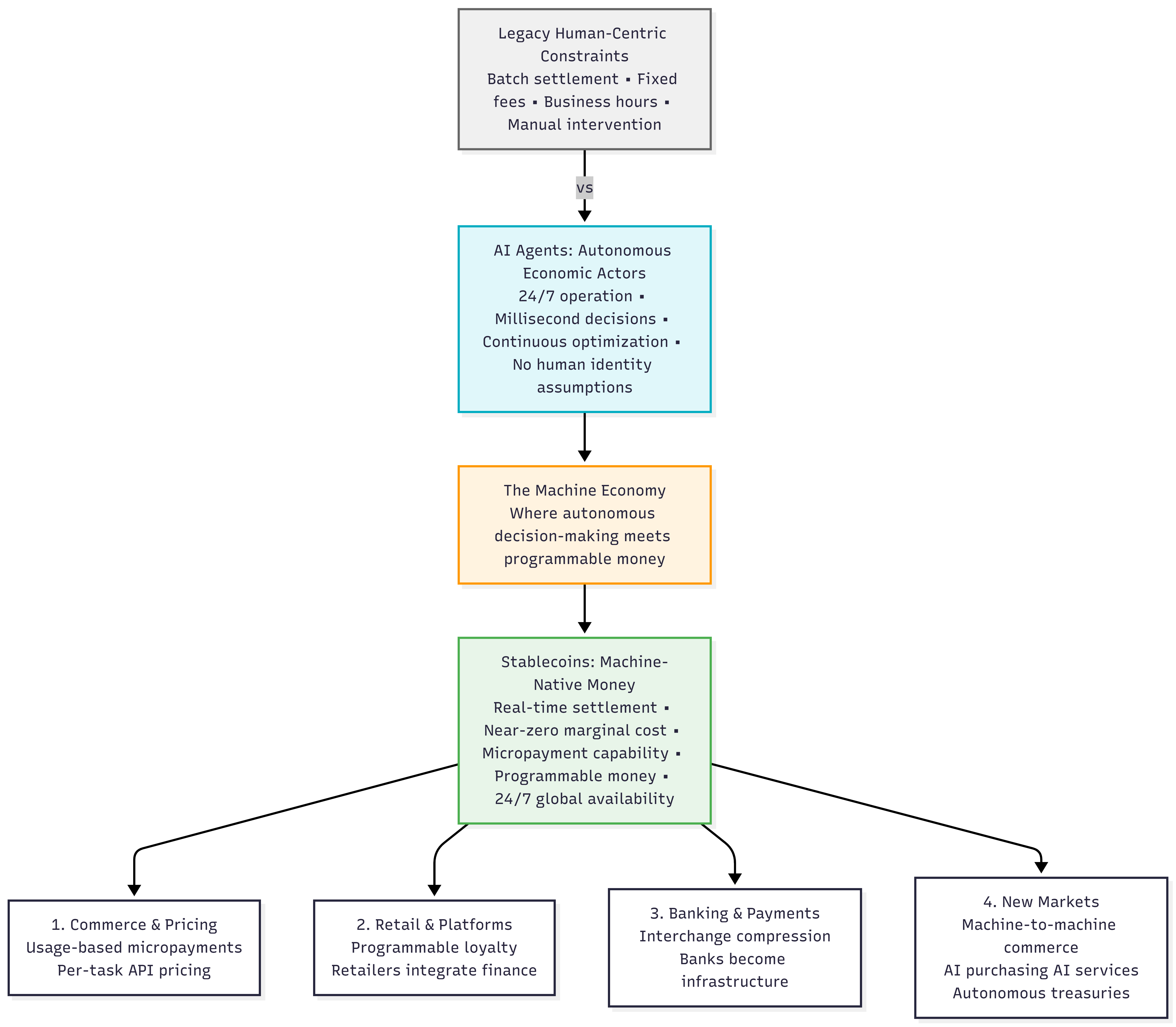
The Machine Economy Flywheel
Below is a diagram illustrating how autonomous AI agents transform traditional economic constraints into a self-reinforcing ecosystem:
Bitcoin Mining's Hidden Superpower: Powering the AI Pivot
Here's the beautiful irony: the same energy infrastructure that secures Bitcoin is now being repurposed to train and run the very AI agents that will hold it.
The Energy Arbitrage
In 2025 alone, public Bitcoin miners signed more than $43 billion in AI/HPC contracts. Companies like Riot Platforms, Core Scientific, IREN, Cipher Mining, TeraWulf, and CleanSpark are converting data centers at scale.
The economics are compelling:
- AI workloads generate 3–25× more revenue per megawatt than Bitcoin mining
- Operating margins of 80–90% far exceed traditional mining returns
- Many miners are selling BTC holdings today to fund conversions—ironically seeding the demand that will drive tomorrow's price
Infrastructure Moat Advantage
The competitive advantage is substantial: ready power contracts, cooling systems, land, and grid connections that hyperscalers desperately need. By late 2026, several miners project AI/HPC revenue exceeding 70% of total income.
The Inevitable Convergence
The convergence of three forces is now unstoppable:
- AI autonomy scaling — Agents becoming true economic actors requiring trustless settlement
- Bitcoin's immutable properties — The only money designed for machines, not humans
- Energy infrastructure migration — Mining becoming AI hubs, creating sticky AI treasuries
By 2027, it's plausible that AI agents collectively hold more Bitcoin than any single institutional or sovereign entity. Not because of speculation, but because Bitcoin is the only reasonable money for machines to hold.
The machine economy isn't coming. It's already here. And Bitcoin is its native currency. While challenges around agent identity and regulation remain, the structural convergence is already underway. This creates massive opportunities for Bitcoin-backed DeFi protocols, autonomous yield agents, and machine-native lending markets.
